BEAT365唯一官网

科研进展

盖树鹏教授课题组在《Horticulture Research》发文阐述GA途径调控牡丹芽休眠解除的机制

    2023-04-26 18:10:41 来源:BEAT365唯一官网          浏览数:0

近日,BEAT365唯一官网盖树鹏团队在农林科学领域一区、Top期刊《Horticulture Research》上发表了题为“PsRGL1 negatively regulates chilling- and gibberellin-induced dormancy release by PsF-box1-mediated targeting for proteolytic degradation in tree peony”的研究成果。该研究从GA信号调控的角度,解析了GA信号的负调控因子参与牡丹芽休眠解除的分子机制。

  

牡丹(Paeonia suffruticosa Andr.)是原产于我国的特色名贵花卉,具有较高的观赏价值、药用价值和油用价值。秋冬季节牡丹芽进入休眠状态,彻底解除芽休眠次年才能正常萌动开花。尽管木本植物芽休眠的研究已经取得了一定进展,但牡丹芽休眠解除的调控机制尚不清楚。解析牡丹芽休眠解除的调控机制,将为牡丹产业包括促成栽培的健康发展提供重要的理论基础。

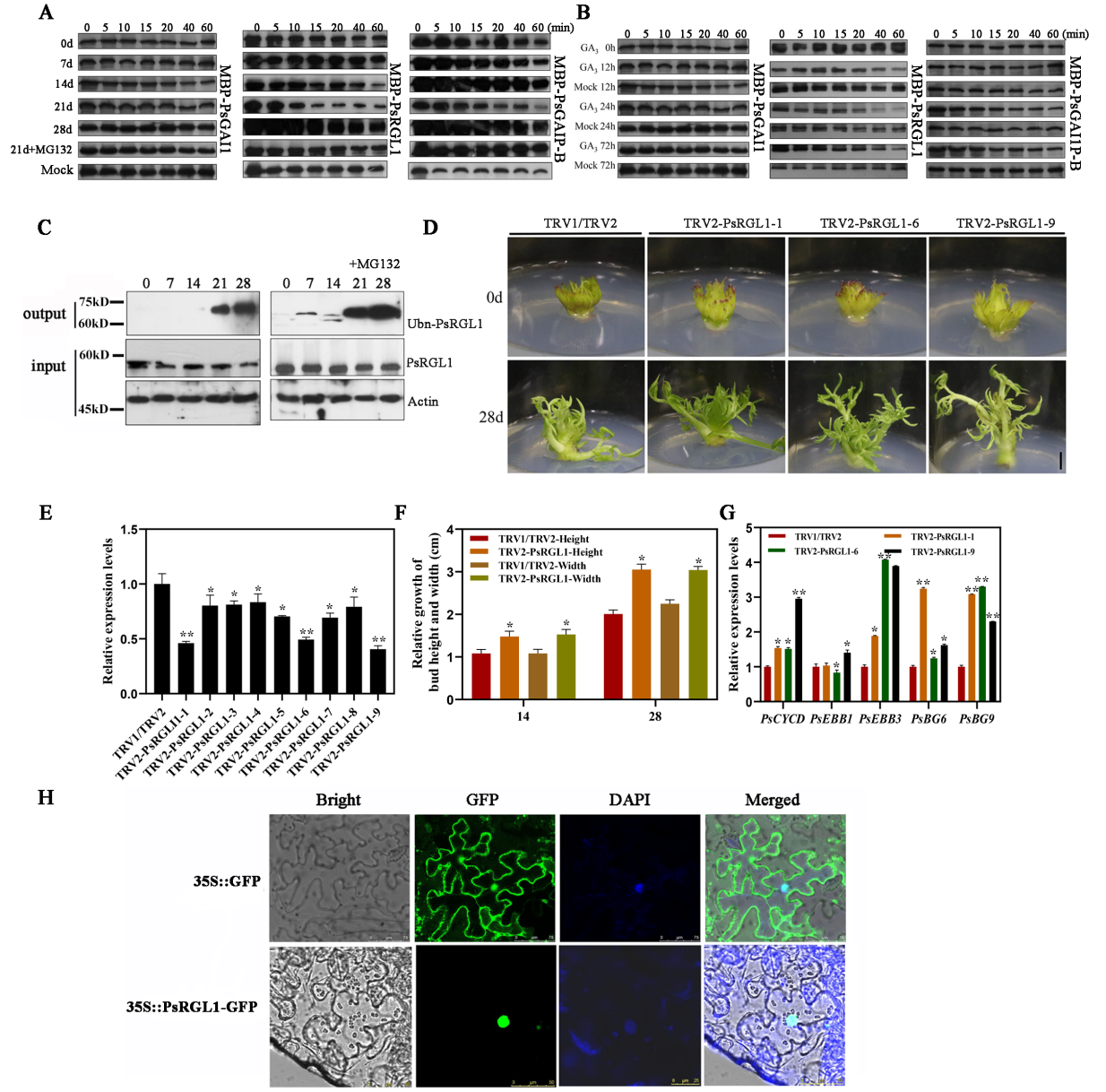
该研究筛选鉴定了在低温及外源赤霉素诱导的芽休眠解除中蛋白水平极显著下调的DELLA成员PsRGL1,并检测到强的泛素化信号。沉默牡丹芽中的PsRGL1,通过表型观察及芽休眠解除的marker基因的表达变化发现PsRGL1为芽休眠解除的负调控因子(图1)。进一步,作者发现牡丹PsF-box1基因相应低温及外源赤霉素处理促进了芽休眠解除。该基因编码E3泛素连接酶的重要组分GID2,酵母双杂交和BiFC结果表明PsF-box1蛋白与PsRGL1结合。已有研究表明GA途径是牡丹芽休眠解除的内因,该研究鉴定了牡丹芽休眠解除中GA途径的重要成员,其中包括发生泛素化降解的DELLA蛋白(PsRGL1),和E3泛素连接酶的重要组分F-box蛋白,并明确了它们在芽休眠解除中的功能。研究结果为深入研究GA途径参与芽休眠解除的分子机制提供了坚实的理论基础,也为牡丹花期分子育种提供优质的基因资源。

该研究得到了国家自然科学基金项目(31872145 、31972452)、国家重点研发计划(2018YFD1000403)和山东省农业良种工程项目(2020LZGC011–1–4)的资助。BEAT365唯一官网张玉喜教授为该论文的通讯作者,盖树鹏教授为共同通讯作者。BEAT365唯一官网在读研究生高林强为该论文的第一作者,在读研究生牛德美及已毕业研究生迟田钰为该论文的共同第一作者,课题组成员袁延超博士、刘春英副教授也参与了相关工作。

  

  图1 牡丹芽休眠解除相关DELLAs蛋白的鉴定

地址: 邮编:266109 版权所有:Beat·365(中国区)-唯一官方网站
联系电话:
鲁ICP备 鲁公网安备 号
青岛市互联网违法信息举报中心